聚焦2025大选:自由党与保守党移民政策立场深度解读
随着加拿大2025年联邦大选临近,移民问题再次成为公众关注和政党辩论的焦点。加拿大自由党和保守党近期公布的竞选纲领和党魁表态,在多个关键移民领域展现出不同的政策方向。本文将深入对比两大党派政策细节,解析两党移民战略差异及潜在影响。

移民议题在加拿大联邦政治中一直备受关注,并在即将到来的2025年大选前再次升温。加拿大自由党党魁马克·卡尼(Mark Carney)和保守党党魁皮埃尔·波利耶夫(Pierre Poilievre)都曾就他们各自领导下未来的加拿大移民政策发表过看法。
随着大选临近,了解两大党派在关键移民问题上的立场对于选民至关重要。这些议题包括永久居民接收目标、临时外籍工人、国际学生、经济类移民、难民和寻求庇护者、边境安全以及法语移民等。
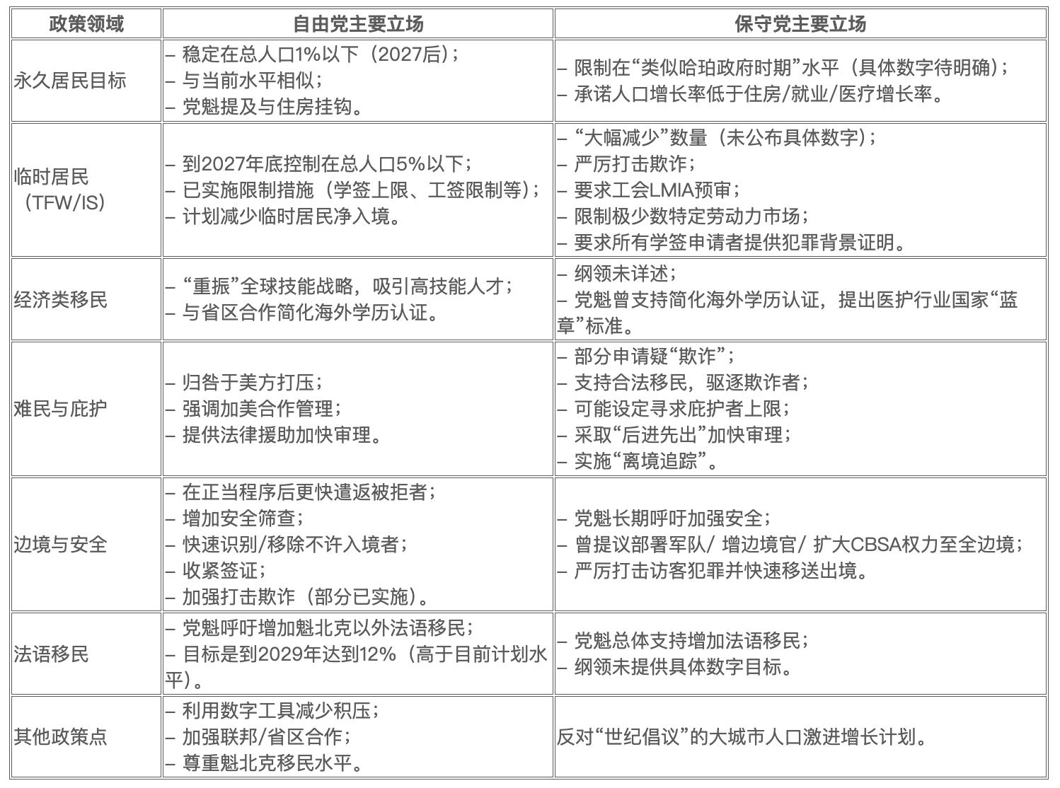
一、 移民接收目标(永久居民)
联邦政府通过其发布的多年期《移民水平计划》设定每年的移民接收目标。值得注意的是,最新的2025-2027年计划首次将国际学生和临时外籍工人等临时居民的年度目标纳入考量。
自由党:
自由党党魁马克·卡尼直言不讳地指出,当前的移民系统尚未能有效运作。他在近期的一次采访中强调,在“扩大住房供应之前”,移民上限将保持不变。
根据自由党的2025年竞选纲领,该党计划在2027年之后,将每年的永久居民接收量稳定在加拿大总人口的1%以下。
这一目标与加拿大目前的移民水平计划基本一致。最新计划设定2025年接收39.5万永久居民。考虑到加拿大2025年预估总人口约4150万人,这一目标确实低于总人口的1%。
这一定程度上反映了卡尼和自由党倾向于将永久居民的年度接收目标维持在当前水平。
保守党:
皮埃尔·波利耶夫在2024年1月的一次新闻发布会上曾明确建议,应将移民水平与住房建设进度挂钩。
此后,他多次表示,如果他出任总理,移民数量将会降低,但具体降至多少并未给出明确数字。
保守党的竞选纲领宣称,该党将致力于将永久移民限制在“可持续的、类似于哈珀政府(2006-2015年执政期间)的水平”。在此期间,加拿大的永久移民接收量介于24.7万至28.1万人之间。
然而,保守党所提及的“类似水平”具体是指永久居民的绝对数量将与哈珀时代相近,还是根据当前人口规模按比例调整后的数字,其表述存在一定模糊性。
此外,该计划还重申要确保人口增长率低于住房增长、就业增长和医疗保健可及性的增长率。
二、 临时居民(临时外籍工人与国际学生)
两位党魁都曾对疫情期间临时外籍工人数量的急剧增加表示担忧,认为这种增长不可持续。
自由党:
自由党2025年纲领提出,到2027年底,将“临时工人与国际学生的总数控制在加拿大总人口的5%以下”。
截至2025年1月1日,加拿大的临时居民人口估计达302万人,占2025年总人口的7.27%。
特鲁多政府在前移民部长马克·米勒任内,已于2024年开始实施一系列旨在未来几年减少加拿大临时居民数量的措施,包括在年度《移民水平计划》中设立临时居民接收目标、对学习许可申请设定上限,以及限制毕业后工作许可(PGWP)和配偶开放工作许可的申请资格。
最新的《移民水平计划》显示,2025年至2026年,年度临时居民净入境目标将减少15万人。
保守党:
波利耶夫近年来对临时外籍工人计划(TFWP)的批评尤为严厉。
根据保守党纲领,如果赢得大选,他们承诺将通过“严厉打击欺诈行为,大幅减少临时外籍工人和外国学生数量”来“恢复系统的完整性”。但同样未提供具体的数量目标。
该党纲领还表示,如果当选,将要求进行“工会劳动力市场影响评估(LMIA)的预先审核”。这意味着雇主在通过TFWP雇佣外国工人之前,可能需要获得工会批准。
波利耶夫曾公开表示,只有在“极少数情况下”,如农业或劳动力市场紧缺的小企业等加拿大本地工人无法填补空缺时,才应允许外国工人入境。
保守党2025年纲领中的另一项重要计划是,要求所有持学习许可入境加拿大的个人进行犯罪背景调查。这是一项显著变化,因为目前国际学生申请学习许可时通常无需主动提交无犯罪证明,尽管移民官在必要时可根据情况要求提供。需要指出的是,加拿大移民法已规定所有外国公民必须符合入境资格,犯罪记录本身就是拒绝签发学习许可的理由。保守党提出的改变在于将其变为常规要求。而申请永久居民通常已需要提供成年后居住超过六个月国家的无犯罪证明。
三、 经济类移民
两大党派过去普遍对经济类移民持积极态度,认为其对于填补劳动力市场缺口和推动经济增长至关重要。
自由党:
自由党2025年纲领表示希望“重振”全球技能战略(Global Skills Strategy),“以帮助高增长的加拿大企业和企业家开展新项目,支持加拿大战略性经济增长”。
该党也希望通过此举吸引来自美国的高技能人才。
计划中还提到,将与各省和地区合作,简化并加快对海外学历和国际专业经验的认证过程。需要注意的是,加拿大许多受规管职业(如技工、教师、医护)由省或地区层面监管,海外技术工人通常需要满足不同的省/地区要求才能合法工作。
保守党:
值得注意的是,保守党在2025年竞选纲领中并未具体阐述其经济类移民政策细节。
但波利耶夫过去曾就简化海外学历认证发表看法。2024年10月,他曾提出为医护行业建立一个国家许可标准,各省可采用“蓝章”(blue seal)认证体系,使移民医生和护士能够通过统一考试获得许可并尽快投入工作。
四、 难民和寻求庇护者
在过去一年寻求庇护者数量增加的背景下,难民问题成为公众关注焦点,两大党派在此问题上的立场差异明显。
自由党:
在近期的一次竞选活动中,卡尼将来自美国的寻求庇护者增加归咎于前总统特朗普对移民的打压,称这一局面“不可接受”。
他表示:“加拿大和美国必须更紧密合作才能管理好这一局面。”
自由党2025年竞选纲领承诺,将为寻求庇护者和难民提供法律援助,以确保申请人获得专业建议和代表,从而尽快处理并解决其案件。
保守党:
与之形成对比的是,皮埃尔·波利耶夫近年来对难民和寻求庇护申请持怀疑态度,认为其中许多存在“欺诈”。
在近期的一次竞选活动中,他严厉表态支持“合法移民”,但“如果是欺诈者,他们必须离开”。
他过去曾呼吁对寻求庇护者数量设定上限,并表示愿意帮助真正的难民,但对“谎报信息进入我国的人”不会容忍。
保守党2025年竞选纲领相对简洁,仅表示该党将以“后进先出”(last-in, first-out)的方式更快处理难民申请。这意味着优先处理较新的申请,而非积压的旧案,旨在加快审理速度并防止案件积压。
该党还表示将寻求“实施离境追踪”,以便有效追踪逾期停留的外国公民。
五、 边境安全和总体安全
两大党派均承诺优先保障国家安全并严厉打击犯罪,其中保守党在这些问题上的表态更为强硬。
自由党:
自由党表示将“推动建立一个可信、公平的移民系统,在经过正当法律程序后移除申请被拒者”。这在很大程度上延续了加拿大目前处理难民和寻求庇护申请的方式,但也暗示在被拒后将加快遣返速度。
该党还承诺将增加安全筛查资源,迅速识别和移除不被允许入境的个人,收紧签证要求,并加强打击移民欺诈——部分政策已在前移民部长马克·米勒任内于2025年宣布。
保守党:
皮埃尔·波利耶夫多年来一直呼吁加强边境安全措施。他过去曾提出一个六点计划,包括在边境部署加拿大军队(包括军用直升机和监控)、增加边境官员,并将加拿大边境服务局(CBSA)的执法权力扩展至整个边境线,而非仅限于过境点。
保守党2025年竞选纲领还特别指出,将严厉打击来访外国公民的犯罪活动。任何作为访客在加拿大境内犯罪的个人都将被快速移送出境。目前,加拿大处理访客犯罪活动的所需时间可能因罪行严重程度和法律程序的复杂性而异。
六、 法语移民
自由党:
马克·卡尼明确表示支持增加魁北克以外的法语移民。
他提出的计划目标是到2029年,魁北克以外地区的法语移民比例达到12%。这一目标显著高于最新《移民水平计划》中设定的2025年8.5%、2026年9.5%和2027年10%的目标。
保守党:
波利耶夫总体上表示支持增加法语移民和保护加拿大法语文化,但其2025年竞选纲领中并未提供具体的接收数量或比例目标。
七、 其他方面
自由党:
除了上述主要政策外,自由党竞选纲领还承诺:
- 利用数字化服务工具减少处理时间并消除积压案件;
- 加强联邦、省和地区当局在申请人状态、遣返、定居支持等问题上的合作;
- 继续尊重与魁北克省政府协商确定的移民水平,以保护魁北克的法语及其文化。
保守党:
保守党竞选纲领明确反对“世纪倡议”(Century Initiative)提出的激进城市人口增长计划。该计划建议在一个世代内大幅增加多伦多、蒙特利尔、温哥华、卡尔加里-埃德蒙顿、渥太华-加蒂诺等主要城市的人口。虽然加拿大主要城市是新移民的首选目的地,但联邦政府一直在通过大西洋移民项目、乡村社区移民试点等项目,努力将移民的好处分散到加拿大各地。值得注意的是,“世纪倡议”是一个非营利组织,其目标是通过增加加拿大人口来支持经济持续繁荣。
加拿大两大党派关键移民政策对比一览

这份政策对比,不仅展现了两大党派在应对加拿大当前挑战和规划未来发展上的不同思路,也为选民提供了衡量其潜在执政方向的重要依据。住房、就业、医疗、社会服务与移民水平之间的复杂关系,以及如何在保持开放性的同时确保系统可持续运行,将是下届政府必须直面的课题。大选的结果,无疑将深刻影响加拿大未来数年的移民政策走向和国家面貌。



